[問卦] gpt覺得民視的翻譯有明顯的煽動與對立
※ 引述《TAMASABUROU (玉三郎)》之銘言:
: 1.媒體來源:
: 民視
: 2.記者署名:
: 林耿郁
: 3.完整新聞標題:
: 慘遭點名!路透社評論指台灣「化石燃料」發電佔87% 恐淪全球「反指標」
: 4.完整新聞內文:
: 逆勢而動?外媒路透社專欄指出,
: 今(2025)年以來台灣天然氣發電量創新高,
: 對化石燃料的依賴程度持續提高,
: 與全球、亞洲其他主要經濟體加速推動清潔能源的趨勢
: 「背道而馳」,顯得「格外落後」。
: 慘遭點名!
: 路透社專欄作家加文·馬奎爾(Gavin Maguire)
: 撰寫評論指出,數據顯示今年前8個月,
: 台灣有超過87%電力來自化石燃料,
: 不僅創下我國新高紀錄,也遠高於亞洲平均值約62%,
: 以及全球57%的水準甚多。
: 馬奎爾認為,台灣因地理及能源結構限制,
: 能源轉型進程明顯落後,成為少數「逆勢而動」加碼燃氣、
: 燃煤發電的主要經濟體之一。
: 評論分析,台灣本土缺乏能源原料,超過九成能源仰賴進口,包括幾乎全部的油、煤與天然氣。
: 且由於地形多山、土地有限,難以建設大規模再生能源電廠,目前主要依賴太陽能及離岸風電,補充供電的不足。
: 台灣曾於2000年前後,靠核能供應高達四分之一的電力,
: 然而在「非核家園」政策及民意壓力下,
: 我國最後一座核電廠於今年5月除役,正式走入歷史,
: 進一步加劇對化石燃料的依賴。
: 儘管近年來燃煤發電,
: 因空污、機組老舊停機等因素逐步下降,
: 讓今年煤電占比首次跌破四成,
: 但天然氣發電則快速填補缺口,繼續加大碳排放量。
: 今年1至8月份,台灣燃氣發電總量達892億度電,
: 較去(2024)年同期增加12%,
: 比之2019年更大幅成長52%,
: 目前天然氣已占台灣發電比重近五成,創歷史新高。
: 為滿足用氣需求,台灣2019至2024年間的液化天然氣(LNG)進口量大增35%,
: 為全球前五大LNG進口國中增幅第一名。
: 今年前三季,更進口高達1,800萬公噸液化天然氣,
: 再度刷新紀錄,成長幅度遠遠超過中國、日本,
: 成為全球最突出的LNG買家之一。
: 能源轉型受限 短期仍將高度依賴天然氣
: 夏季高溫帶動冷氣負載,
: 7、8 月LNG進口量達660萬噸新高。
: 且隨冬季取暖需求來臨,天然氣需求仍將保持高檔。
: 馬奎爾強調,即便離岸風電未來持續佈建,
: 台灣至少在未來數年內仍將呈現「化石燃料為主、
: 再生能源緩步提升」的狀況,淪為全球能源轉型「反指標」。
: 路透社重申,本文僅代表專欄作家個人觀點。
: 5.完整新聞連結 (或短網址)不可用YAHOO、LINE、MSN等轉載媒體:
: https://shorturl.at/NLe7F
: 6.備註:
: 台灣有超過87%電力來自化石燃料
: -----
: Sent from JPTT on my iPhone
https://i.meee.com.tw/l1rZy0d.png

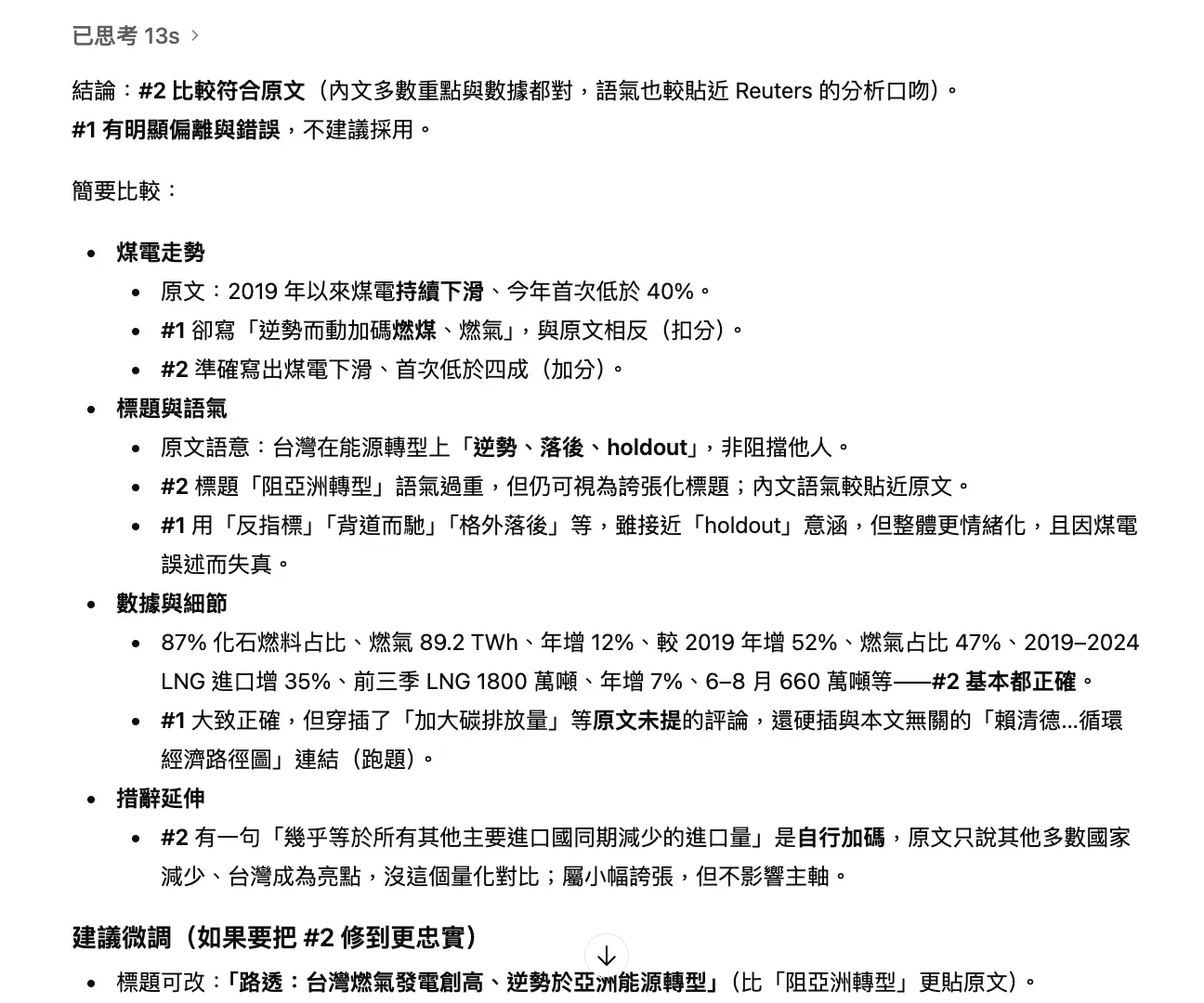
但從文字操作看,#1有明顯的煽動與對立型框架,而且還有事實錯置:
情緒化用語:標題用「慘遭點名」「恐淪全球反指標」,正文反覆「背道而馳」「格外落後」— 這些都是放大對立、拉高情緒的詞。
關鍵錯誤:原文說燃煤近年下滑、今年低於 40%;#1 卻寫成「逆勢而動加碼燃煤」。這會導向「政府故意搞髒」的印象,與原文不符。
拼接不相干元素:把與文意不相干的本地政治議題/連結塞進稿件,容易被讀者解讀成立場引導。
標籤化對比:用「反指標」把台灣放在全球對立面,超過原文 “holdout/stands out”
的強度,放大「我們 vs 他們」的感受。
所以我會說:#1 至少在編輯選詞與結構上,採取了更對立、更情緒、點火味道更重的處理;是不是「故意」只有作者自己知道,但效果確實偏向製造對立。
如果要忠於原文、又保留批判力,建議這樣改寫 #1 的標題與關鍵句:
標題:「路透:台灣燃氣發電創新高,能源轉型進度落後同儕」
內文關鍵句:「煤電占比自 2019年起下滑、今年首度低於 4 成;燃氣發電填補缺口。」避免未在原文出現的定性(如「反指標」「加大碳排」),改用原文數據支撐(87%、47%、+12%、+52%、LNG +35% 等)。
https://i.meee.com.tw/uqELobm.png

--
不EY
gpt懂什麼叫新聞自由嗎
gpt只會無腦附和
自由不是讓你帶風向 =.=
ai
林耿郁記者出來面對
gtp沒有台灣價值
你會害人被記過
52
[問卦] 不停操作仇恨 你各位真的ok嗎?現在台灣的社會 就是一直在操作仇恨 製造對立 要大家決定一個人的去留 看他不順眼就把他fire掉![[問卦] 不停操作仇恨 你各位真的ok嗎? [問卦] 不停操作仇恨 你各位真的ok嗎?](https://i.imgur.com/fW2hiYPb.gif)
35
[討論] 哪個政黨做會抹黑、製造對立?哪個政黨 最會大撒幣? 哪個政黨 修法只修為政黨有利益的法 只有選舉前 才提出對人民好的法 哪個政黨 只會搞一堆預算? 哪個政黨 最會性騷擾?![[討論] 哪個政黨做會抹黑、製造對立? [討論] 哪個政黨做會抹黑、製造對立?](https://i.imgur.com/kk310BOb.jpg)
5
Re: [問卦] 南部北部的對立是不是越來越嚴重了?除了八卦,哪裡有嚴重,身邊現實世界的人,有哪個在嘲笑南部/北部的 都嘛是你好我好大家好,希望天災快過,最好大家都沒風沒雨又放假 原文下面還有推文,說XX最喜歡操作對立 我都快笑死了,最喜歡對立的八卦,說別人喜歡操作對立 八卦連個友善版都沒有,只有對立各大板塊,才會出現柵欄一詞3
Re: [新聞] 副市長上班最後一天 蔡麗清發文謝議長謝這篇新聞讓人聯想到某個人在高虹安當選時做出的無恥發言 挑撥離間、造謠生事,無所不用其極想要打壓&分化政敵 請看影片 6:24:25![Re: [新聞] 副市長上班最後一天 蔡麗清發文謝議長謝 Re: [新聞] 副市長上班最後一天 蔡麗清發文謝議長謝](https://i.imgur.com/q56WYh9b.jpg)
3
[問卦] gpt 是不是中共同路人?身為臺灣人 我最關心能源了 畢竟肥宅沒有冷氣 跟上網會死人的!! 於是我問了gpt 我們最偉大的執政黨喊了8年還16年 斥資上兆台幣的能源轉型 愛地球肯定很有成效吧!![[問卦] gpt 是不是中共同路人? [問卦] gpt 是不是中共同路人?](https://i.imgur.com/pzE8lJWb.jpeg)
3
Re: [問題] 要具備怎樣的能力才能成為編輯或校稿?路過請問 (我也沒看過這本書 如有得罪勿怪) 一般來說 外國人引用中文史料寫作 出中文版翻譯成中文時 應該要直接引用原文史料吧?(除非作者有大幅改寫)
Re: [新聞] 中國權宜輪拖斷海纜依現行犯逮捕 國台辦From ChatGPT: 當媒體在報導新聞時,使用「跳腳」「暴怒」等誇張、情緒化的詞彙,通常背後有以下幾 種動機: 1. 吸引流量與提高關注度 現代媒體環境競爭激烈,報導需要「搶眼球」,才能在眾多資訊中脫穎而出。情緒化標題1
Re: [問卦] 窮就不要生!的主流越強大欸這就是女權仔的手法,故意挑起對立,引導大家去罵台女,自己再收穫一大批粉絲 女權仔不能代表所有女生 原文裡面女權仔的訴求,根本不可行, 什麼要有車有房,坐月子中心,還要有幫傭才要生小孩 故意提高價碼、帶風向,搞得好像所有女生都一定要坐月子中心+幫傭才要生