Re: [新聞] 台中婦每天「撿回收當運動」遭賓士輾斃
※ 引述《razan (僅供參考)》之銘言:
: 標題: [新聞] 台中婦每天「撿回收當運動」遭賓士輾斃
: 時間: Thu Aug 28 21:41:53 2025
:
: 1.媒體來源:
: ETtoday新聞雲
:
: 2.記者署名:
: 許權毅、柯沛辰
:
: 3.完整新聞標題:
: 台中婦每天「撿回收當運動」遭賓士輾斃 工程行老闆20萬交保
:
: 4.完整新聞內文:
: 台中市南屯區環中路三段28日早上發生死亡車禍,88歲江姓婦人推著回收推車行走時,不: 幸遭39歲陳姓男子駕駛的賓士車撞倒後再輾過,送醫後傷重不治。台中地檢署複訊後,依: 過失致死罪嫌,諭知陳男以20萬元交保,並排定下週二進行解剖,以釐清江婦確切死因。:
: 警方調查,陳男28日上午7時許駕駛賓士車沿慢車道往五權西路方向行駛,撞上同車道的: 江姓婦人,車輛短暫停頓,但陳男並未下車查看,而是再度前進,輾壓倒地的江婦,導致: 江婦當場失去呼吸心跳,送醫搶救後宣告不治。
:
: 警方表示,陳男酒測值為0,後續將採集尿液檢驗,確認是否涉及毒品。由於現場沒有監: 視器,肇事車輛亦無行車紀錄器,加上沒有第一時間目擊者,事故原因仍待交通大隊鑑定: 分析。
:
: 據悉,江婦家境小康,兒孫成家立業,平日撿回收並非為了生計,而是當作日常運動,每: 週一到週六都會推著回收車走到附近廠商換取零用,僅週日休息。28日早晨她照例出門,: 不料卻在途中不幸遇劫。
:
: 肇事的陳男為消防工程公司負責人,經營消防設備批發與建材五金。他在警詢時表示,當: 時原本要將車停靠路邊查看,沒注意到江婦在一旁,因此釀成憾事,對意外深感自責。陪: 同製作筆錄的家屬見到媒體,僅低調表示「不要把他拍得太清楚」。
:
: 目前全案依過失致死罪嫌偵辦,檢方諭知陳男20萬元交保,並於下週二解剖以釐清江婦死: 因。
:
: 5.完整新聞連結 (或短網址)不可用YAHOO、LINE、MSN等轉載媒體:
: https://www.ettoday.net/news/20250828/3023848.htm
:
: 6.備註:
:
:
:
: --
: 推 akeji: 撞人的當然有責任,但有那麼寬的人行道為何 118.231.137.85 08/28 21:44: → akeji: 不走咧? 118.231.137.85 08/28 21:44
: 推 matile: 很多老人都走路中間 真的很危險 118.233.198.188 08/28 21:59
: 推 Johseagull: 常常看到推車老人在超大車流的路中間 114.24.203.47 08/28 22:05: → Johseagull: 挑戰死神的底線 114.24.203.47 08/28 22:05
: → zxcv40604: 不走人行道是因為推車很難推 223.137.172.225 08/28 22:08
不對喔 手推車不能上人行道
https://www.setn.com/News.aspx?NewsID=544202
這裡有篇新聞也是撞死回收婦人
但回收手推車在路上逆向
得負大部分的責任
因為根據道路交通管理處罰條例的定義
手推車是慢車
https://i.meee.com.tw/0dSWdeQ.png

慢車應走慢車道而不是人行道
如果照原文所述
回收推車走在慢車道是符合規定的
右側車道是10公分白色實線分隔
畫腳踏車跟機車圖案
就是慢車道
慢車道限速40
就是給這種慢車走的
https://i.meee.com.tw/OJhqAtG.png

但在台灣
常常看到整條路上車速最快的
反而是慢車道上的機車
我就不知道為什麼了
--
2013,14,15,W212
爆
Re: [新聞] 37歲騎士「水溝蓋跑法」超車自摔亡 驚悚原文恕刪 從這裡就可以看到台灣交通的問題 用最常講的交通3E來解釋 交通3E:Engineering(工程)、Education(教育)、Enforcement(執法) 這是有前後承接的關係![Re: [新聞] 37歲騎士「水溝蓋跑法」超車自摔亡 驚悚 Re: [新聞] 37歲騎士「水溝蓋跑法」超車自摔亡 驚悚](https://i.imgur.com/FvCyAQpb.jpg)
36
[問卦] 欸 台南是不是沒有人行道ㄚ是這樣啦 小妹去鹽行找朋友 下客運後 想說去旁邊麥當勞坐一下 結果整條路都沒有人行道13
[閒聊] 台中腳踏車可以騎在人行道嗎?最近在中港路慢車道騎腳踏車 差點被摩托車撞到 還惡聲惡狀的叫我去騎人行道 我記得腳踏車是慢車不是嗎? 當然要騎在車道![[閒聊] 台中腳踏車可以騎在人行道嗎? [閒聊] 台中腳踏車可以騎在人行道嗎?](https://i.imgur.com/2mYkDrtb.jpg)
8
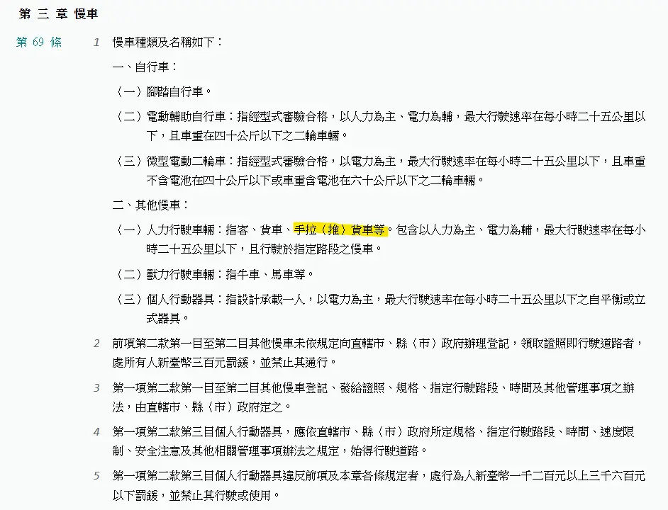
[問卦] 慢車不能走人行道 你真的支持?慢車不能走人行道這爛規定是什麼人才支持得下去? 先來看看法規 二、其他慢車: (一)人力行駛車輛:指客、貨車、手拉(推)貨車等。包含以人力為主、電力為輔,最 大行駛速率在每小時二十五公里以下,且行駛於指定路段之慢車。9
Re: [問卦] 機車兩段式左轉 要打右轉燈嗎?簡單說結論: 考照的時候依考官為準 我5年前考屏東監理站的考官是說要 實際上路不能打 分析: 1.根據道路交通標誌標線號誌設置規則第65條6
Re: [問卦] 為什麼現在這麼多人腳踏車騎人行道看推文就知道台灣人智障多 人行道只有人車共道標誌的 才可以行駛自行車 而且就算是人車共道 行人路權也比自行車大4
Re: [新聞] 機車死亡人數增 王國材:研擬考照新增路: : 幹你老師玉蛙木 : 看看機車優先道,一靠近路口就不見了 : 一過完馬路又出現了 : 請問膠銅布豬公們1
Re: [問卦] 重機速度慢可以騎機車道嗎你的問題應該更正為 機車可以騎機慢車道嗎? 答案是 機車專用道可以 各車種專用道都是專為各車種設計 但是在國外,慢車道就是腳踏車道
Re: [問卦] 快慢車道中間分隔島是啥智障設計?因為以前日治時期 快車是專指「機械動力」車 也就是 快車 = 汽車、機車 慢車泛指 「無機械動力」車 也就是腳踏車、滑板
Re: [問卦] 請教一下鄉民,要怎麼解決公車機車同道一堆人說政府在宣導機車靠右 然後講到禁行機車 可是即使沒有禁行機車的路段 機車仍然愛靠右 然後就說到政府'曾經'宣導